为深入推进学生会(研究生会)组织改革,切实增强学生会(研究生会)的政治性、先进性和群众性,充分发挥学生会(研究生会)工作人员的先锋模范作用,更好地服务青年学生成长成才,为确保各项学生会(研究生会)组织工作科学有序开展,现面向全校全日制在籍研究生开展校研究生会工作人员的推荐选拔工作。
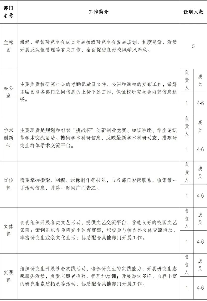
一、岗位设置校研究生会设主席团成员5名。研究生会下设办公室、学术创新部、宣传部、文体部、实践部。具体机构设置、工作职能及职数如下:

二、任职资格
(一)基本条件具体要求参考《沈阳化工大学学生会(研究生会)改革方案》(化大委发【2020】52 号)。
(二)类别条件
1.申报学生会主席团类别者,原则上为 2024 级及以上全日制在籍研究生;
2.申报学生会各部门负责人类别者,原则上为 2024 级全日制在籍研究生;
3.申报学生会各部门成员类别者,原则上为 2025 级全日制在籍研究生;
4.有校院两级团组织、学生会组织、社团管理经历的同学优先考虑。
三、遴选程序
(一)学院推荐主席团及各部门负责人的报名人选应由学院团委推荐,经各学院党组织同意后,填写《沈阳化工大学学生会工作人员竞聘申请表》(附件一),另附成绩单及综合成绩排名(加盖公章)。推荐材料以“姓名+学院”命名,并于10月15日前,以学院为单位将纸质版报送至校团委112办公室。电子版以PDF形式发送到syhgdxyxtw2025@163.com。研究生会成员报名人选应填写《沈阳化工大学研究生会学生成员申请表》(附件二),并于10月15日前将纸质版报送至校团委112办公室。电子版以PDF形式发送到syhgdxyxtw2025@163.com。
(二)资格审查校团委将对推荐人选进行资格审查,确定符合条件的报名者,并通知其参加线下面试,具体时间另行通知。
(三)公开遴选符合条件的报名者需要进行演讲,内容应围绕个人综述、工作展望等方面展开,时间不超过 5 分钟。校团委将联合有关部门进行审查遴选。
(四)公示拟任人选需要进行不少于三个工作日的公示。